857足球
加入收藏
设为主页
无障碍浏览
网站主页
组织机构
信息公开
通知通告
科技政策
互动交流
足球直播857直播
无障碍浏览
网站主页
头条新闻
飘窗
组织机构
工作职责
厅领导
内设机构
信息公开
公开指南
公开目录
公开申请
年度报告
预决算信息
财务其他信息
建议与提案办理
人大建议办理
政协提案办理
科技规划
工作动态
防范化解重大风险
通知通告
工作通知通告
部门文件
媒体聚焦
涉企行政检查公示专栏
检查主体
检查事项和依据
检查频次上限
检查标准
检查计划
检查文书
科技政策
国家科技政策
辽宁科技政策
政策解读
互动交流
厅长信箱
厅长信箱列表
监督投诉
监督投诉列表
12345平台
意见征求
科技工作
科技规划
科技政策
资源统筹
前沿科技
创新平台
科研诚信
高新科技
农业科技
社发科技
成果转化
企业培育
机关党建
信息所
科创中心
创新平台
工程技术研究中心
重点实验室
产业技术创新平台
众创空间(孵化器)
创新基地
国家高新区
省级高新区
科研院所
中直科研院所
省直科研院所
政府信息公开
政策
行政规范性文件
政府信息公开指南
政府信息公开制度
政府信息公开条例
国家政府信息公开制度
辽宁省政府信息公开制度
本部门政府信息公开制度
法定主动公开内容
履职依据
机关简介
规划信息
行政许可
预算/决算
政府采购
建议提案
政府信息公开年报
政府信息公开底部
辽宁创新时讯
857足球要闻
前沿技术
地方科技
科技部资讯
专题专栏
学习贯彻习近平新时代中国特色社会主义思想主题教育
重要信息
中央精神
教育动态
理论学习
调查研究
科技教育人才支撑塑造发展新动能专项行动
配套政策
工作进展
重大活动
典型经验
网站相关
地理位置
联系我们
网站声明
依申请公开网页申请
依申请公开申请页
依申请公开列表页
依申请公开详细页
依申请公开补正页
网站主页
>>
信息公开
>>
财务其他信息
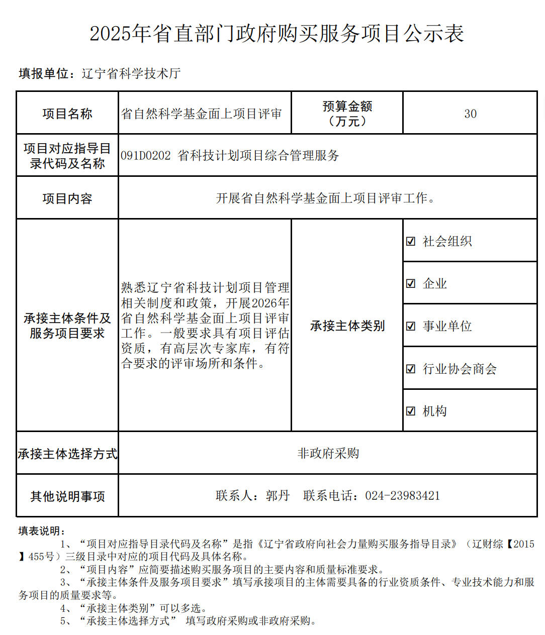
2025年省直部门政府购买服务项目公示表(省自然科学基金面上项目评审)
发布时间:2025年12月15日 来源:前沿技术与基础研究处
【关闭窗口】
【打印文章】
【字体:
大
中
小
】
附件下载
相关新闻